再制造是以产品生命周期理论为指导,把传统模式下到达使用寿命的产品,通过再制造技术及工艺,使其质量或性能达到甚至超过原产品的技术措施或工程活动。与制造新品相比,可实现节能60%、节材70%、污染物排放量降低80%,而成本仅是新品的50%左右,具有显著的经济效益和环境效益。再制造是循环经济再利用的高级形式和装备制造业升级转型的新模式,也是是实现碳达峰、碳中和目标的重要途径。
上世纪80年代,我国再制造产业开始起步,最先从汽车零部件再制造开始,最早在深圳、珠海、汕头、厦门等地和山东济南出现汽车零部件再制造萌芽。21世纪初期,国家发展改革委等6部委发布《关于组织开展循环经济试点(第一批)工作的通知》,将再制造列为四个重点领域之一,开始开展再制造试点示范。陆续出台了《再制造产品“以旧换再”试点实施方案》《报废机动车回收管理办法》等一系列的法律法规、政策措施。2018年11月,国家统计局发布《战略性新兴产业分类(2018)》,将再制造纳入战略性新兴产业,按统计分类,再制造重点产品包括机床再制造、办公设备再制造、工程机械再制造和汽车零部件再制造。在政策推动和市场主体参与下,再制造重点领域均获得不同程度的发展,其中汽车零部件再制造发展迅速,产业增长空间巨大。2020年,我国汽车售后市场规模达到1.6万亿元。据麦肯锡市场调研数据显示,到2035年,我国汽车后市场规模将达4.4万亿元,其中零部件再制造将占相当比例。
经过40余年的发展和积累,当前我国再制造产业迎来规模化发展的重要拐点。体现在以下四个方面:
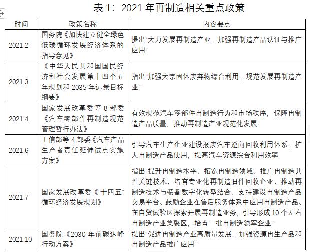
国家政策强力支撑。“十四五”开局之年,助力再制造产业发展的政策密集出台,仅2021年就有6项。具体情况如表1所示:
再制造技术获得快速发展。我国再制造产业通过试点示范,已经初步形成了“以尺寸恢复和提升性能”为特征的中国特色再制造产业和技术模式,在发展过程中,再制造技术方法不断丰富,再制造工程理论和技术体系不断发展和完善,形成比较完整的再制造技术体系。同时,在智能再制造技术、柔性再制造技术、在役再制造技术、增材再制造技术等新兴再制造技术方面开展了大量的研发工作,并积极进行产业化落地推广。为进一步开展再制造技术研究和促进再制造技术工业应用打下良好基础。
我国将迎来旧件报废高峰期。以汽车和机床为例,2020年我国汽车保有量2.81亿辆,基本与美国持平,随着保有量的不断增长、汽车更新换代速度加快,将有大量被淘汰的废旧车辆资源,为再制造提供生产原料。我国是世界上最大的机床消费国和进口国,我国机床保有量约800万台,按照3%的报废率计算,每年约有24万台机床进入再制造领域。
综上,我国再制造产业已经具备规模化发展的前提条件,应积极抓住当前发展机遇,引导更多的企业、科研机构、社会资本投入这一领域,集中力量解决再制造产业发展道路上面临的突出问题,更好更快地推动我国再制造产业规模化、规范化发展。





